Content design for a GenAI running shoe search assistant
I worked on adidas’ first consumer-facing GenAI shopping assistant, designed to help users find the right running shoes based on their needs and experience level.
I led the content design work, shaping how the assistant communicated with users, defining its tone of voice, and ensuring its responses were helpful, on-brand, and safe.
The assistant was tested across multiple markets and provided valuable insights into how AI could support product discovery across our catalogue.
The challenge
A recurring user problem was trying to understand which running shoes to buy. With imagery and features that seemed the same, it was a struggle to find the right shoe, especially for beginner runners, who were our largest user group.
The challenge was to create an AI assistant that could:
- guide users through these decisions conversationally
- communicate using our brand tone and voice
- provide accurate product guidance
- avoid inappropriate or misleading responses
- work safely within legal and brand constraints
As this was the first consumer-facing AI experience, we needed to create clear guidelines and guardrails.
My role
I led the content design of the shopping assistant, defining how it would communicate with users.
- Created the tone of voice for the AI assistant
- Defined conversation guidelines and interaction patterns
- Trained the AI with appropriate language and brand voice
- Designed discovery questions to understand user needs
- Worked with product to map running shoe categories
- Collaborated with designers to ensure the chat interface was clear and accessible
- Partnered with research to test and iterate on conversations
- Worked with legal teams to define communication guardrails
- Created documentation with do’s, don’ts, and escalation rules
The process
Understanding users needs
I worked closely with our research team to identify the key information users need when making their purchase decision.
We also observed and analysed how product specialists and retail assistants guide customers in physical stores.
I used these insights to help share the types of questions the AI assistant would ask users during conversations.
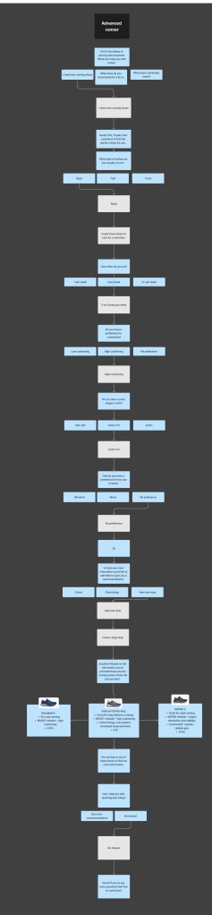
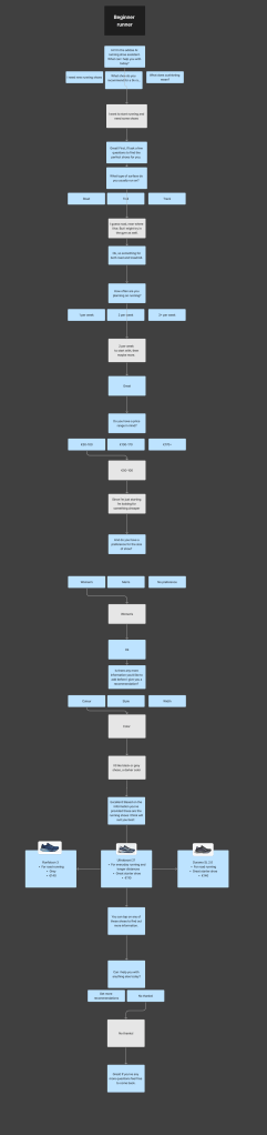
Designing the conversational framework
Based on this research, I created a conversational model to help guide the assistant
- ask discovery questions
- narrow down product recommendations
- explain difference between franchises and models clearly
The conversation design was aimed at imitating the experience of speaking to an in-store expert, while remaining simple and approachable.



Creating the assistant’s tone of voice (TOV)
To make sure the assistant felt helpful, trustworthy, and on-brand, I created a TOV framework which included
- communication principles
- examples of good and bad responses
- guidelines for conversational phrasing
- guardrails to avoid inappropriate or misleading answers
The aim was to make the assistant feel human, helpful, and aligned with the brand voice.







Building safety and governance
Since the assistant used generative AI, creating clear guardrails was critical.
I worked closely with the legal and product teams to define:
- boundaries for acceptable responses
- topics the assistant should avoid
- how to handle unclear or unsupported queries
These guidelines made sure the assistant was reliable and safe across markets.
Cross functional collaboration
This project required close collaboration with multiple teams:
- AI partners to train and refine the model
- Product teams to structure the running shoe catalogue
- Designers to create a clear and accessible chat interface
- Researchers to test conversations and improve usability
- Retail experts to understand how they guide users in-store
Through this large scale collaboration, we were able to align users needs with business goals.

The impact
The assistant was launched and tested across several markets as the company’s first consumer-facing AI experience.
The pilot provided valuable learnings about how AI could support product discovery and customer guidance.
Following the initial launch, the assistant was brought back for further iterations to explore expanding it into a broader AI-powered product search experience.